Instance Verification Kit (IVK)

spin lock @ [9142+41+/linux-3.19-rc1/drivers/usb/gadget/udc/net2272.c]
Instance Signature: lock

The Matching Pair Graph:


Function Name
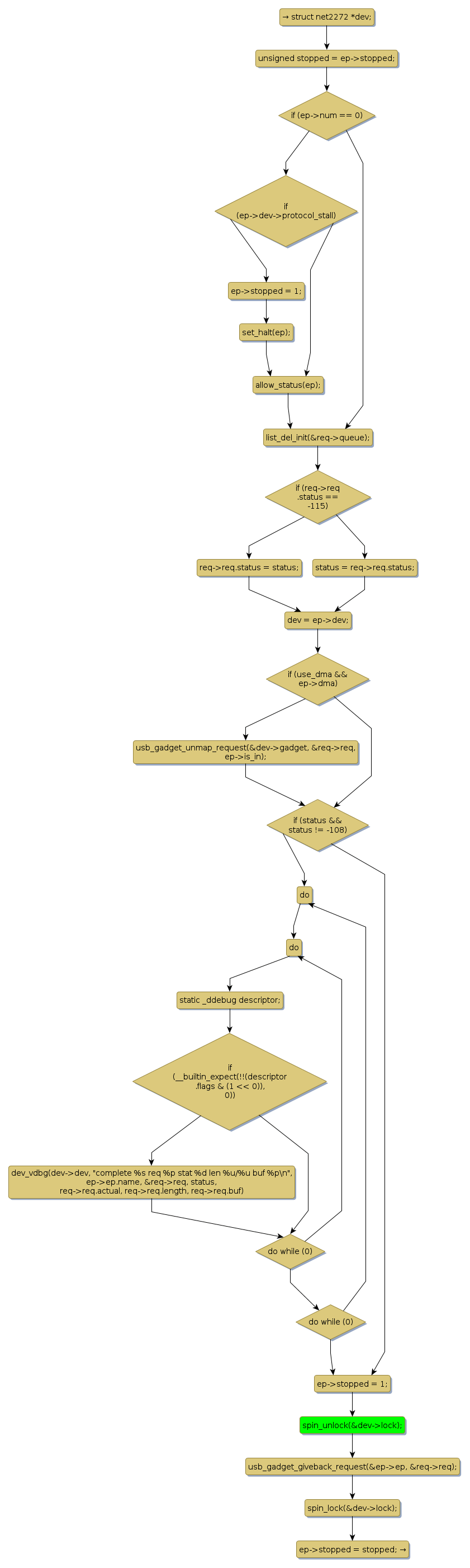
Control Flow Graph (CFG)
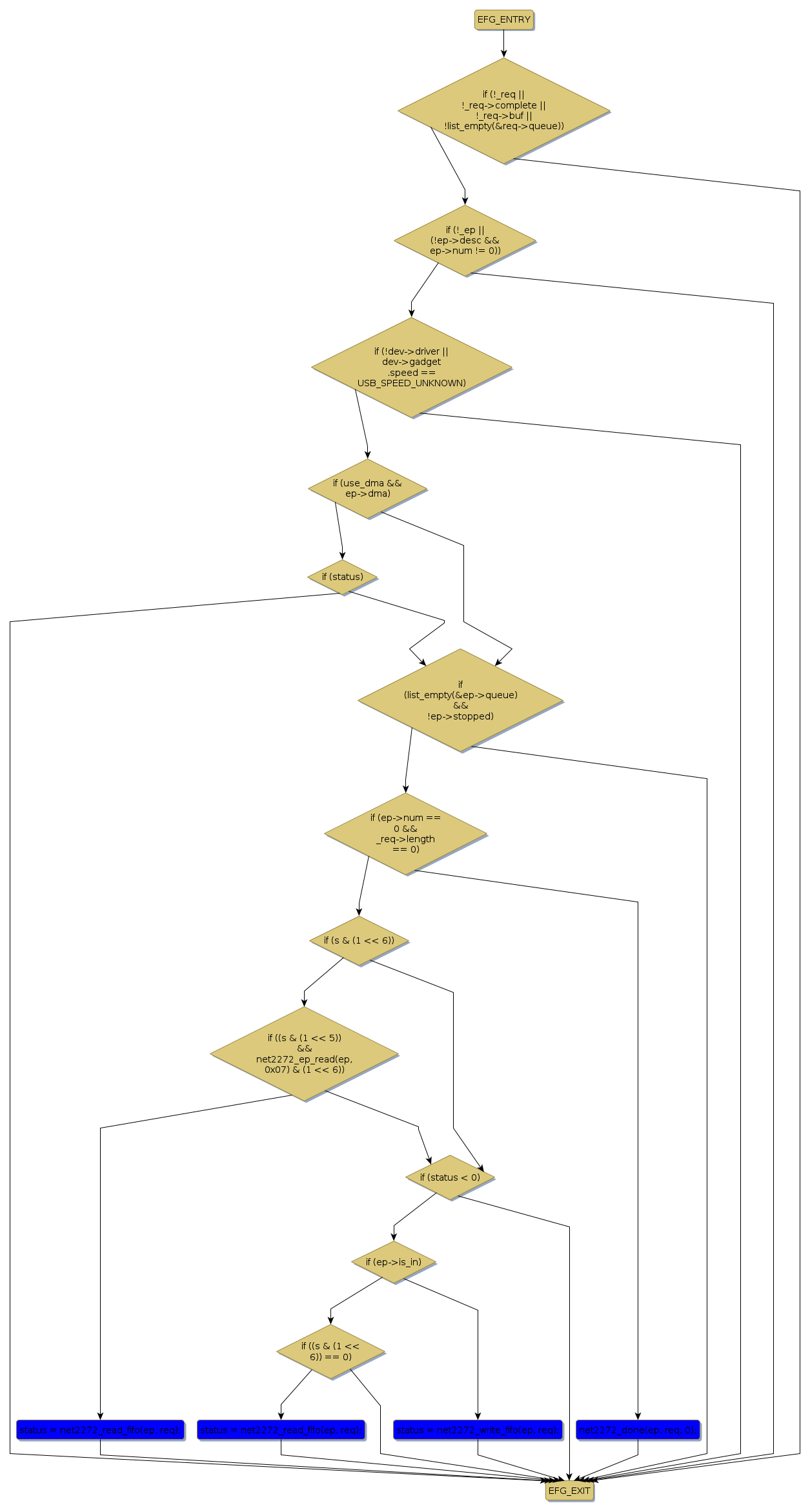
Events Flow Graph (EFG)
Source Correspondence
net2272_dequeue [24967+15+/linux-3.19-rc1/drivers/usb/gadget/udc/net2272.c]
net2272_dequeue_all [24644+19+/linux-3.19-rc1/drivers/usb/gadget/udc/net2272.c]
net2272_disable [8941+15+/linux-3.19-rc1/drivers/usb/gadget/udc/net2272.c]
net2272_done [10106+12+/linux-3.19-rc1/drivers/usb/gadget/udc/net2272.c]
net2272_handle_dma [39197+18+/linux-3.19-rc1/drivers/usb/gadget/udc/net2272.c]
net2272_handle_stat0_irqs [44495+25+/linux-3.19-rc1/drivers/usb/gadget/udc/net2272.c]
net2272_handle_stat1_irqs [51984+25+/linux-3.19-rc1/drivers/usb/gadget/udc/net2272.c]
net2272_irq [54081+11+/linux-3.19-rc1/drivers/usb/gadget/udc/net2272.c]
net2272_queue [21958+13+/linux-3.19-rc1/drivers/usb/gadget/udc/net2272.c]
net2272_read_fifo [14839+17+/linux-3.19-rc1/drivers/usb/gadget/udc/net2272.c]
net2272_stop [38776+12+/linux-3.19-rc1/drivers/usb/gadget/udc/net2272.c]
net2272_write_fifo [12023+18+/linux-3.19-rc1/drivers/usb/gadget/udc/net2272.c]
stop_activity [38200+13+/linux-3.19-rc1/drivers/usb/gadget/udc/net2272.c]